您当前的位置:
首页
>
资讯
> 标准
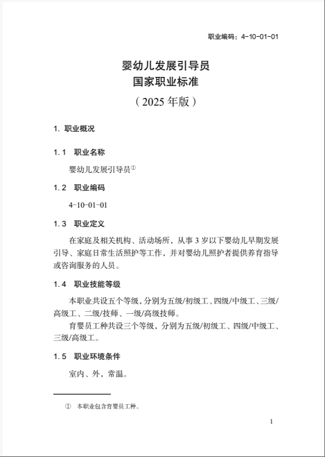
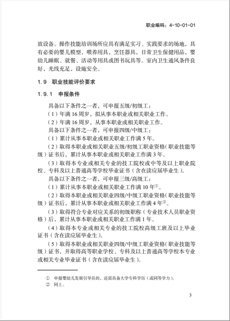
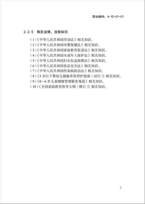
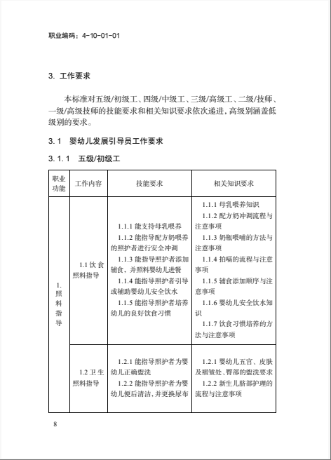
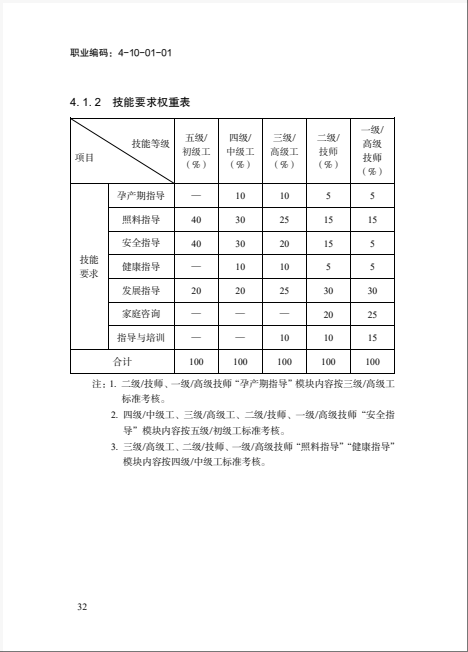
婴幼儿发展引导员国家职业技能标准( 2025年版)
时间: 2025-08-27
来源:
国家职业标准 4-10-01-01 婴幼儿发展引导员( 2025年版).pdf
上一篇
下一篇
返回列表
服务
就业
资讯
考培
备案